eHomeGuru LLC
  • Home
  • Solutions
    • Industry Solutions
      • Housing Solution
      • Hotel Solution
      • Clubhouse Solution
      • Office Building Solution
      • Production Workshop Solution
      • Laboratory Solution
      • Hospital Solution
    • General Solutions
      • Communitiy Intelligent Solution
      • Community Medical Treatment Intelligent Solution
      • Community Nursing Care Intelligent Solution
      • Intelligent Agricultural Solution
      • Intelligent City Solution
      • Enterprise Intelligent Solution
      • Enterprise Internet Solution
      • Government Intelligent Solution
    • Security Solutions
      • Enterprise Prevension Solution
      • Residential User Prevention Solution
      • Commercial User Prevension Solution
    • Bigdata Solutions
      • Personalized Recommendation Solution
      • Cloud Data Solution
    • Classic Case
      • Intelligent Furniture Case
      • Intelligent Space Case
      • Intelligent Community Case
      • Intelligent Agriculture Case
  • Products
    • Air System
      • Thermostatic Air System
      • Constant Humidity Purification Air System
      • Intelligent Dedusting System
    • Water System
      • Water Purification System
      • Soft Water System
      • Domestic Water System
      • Double Circulation Hot Water System
      • Prevent Water Pipe Freezing System
      • Sewage Treatment And Removal System
      • Automatic Irrigation Pet Fedding System
    • Security System
      • Visual Intercom Access Control System
      • Monitoring System
      • Security Alarm System
      • Garage License Plate Recognition System
      • Family Health Education System
      • Natural Gas Leakage Alarm System
    • Power System
      • Intelligent Lighting System
      • Intelligent Lamp
      • Power Generation System
    • Sound Control System
      • Tmall Genie
      • Amazon Echo
      • Google Home
    • Door & Window System
      • Intelligent Door And Window System
      • Intelligent Sunlight Room System
    • Entertainment System
      • Cinema System
      • Music System
      • Air Imaging System
      • Screen Display System
      • Somatosensory Game
      • VR Game
    • Intelligent Control System
      • Intelligent Control Cabinet
      • Intelligent Host
      • Intelligent Module
      • Sensor
      • Touch Screen
      • Robot
    • Intelligent Furniture
      • Intelligent Cabinet
      • Intelligent Wardrobe
      • Intelligent Shoe Cabinet
      • Intelligent Wine Cabinet
      • Intelligent Tea Table
      • Intelligent Tatami
    • Intelligent Space
      • Intelligent Elevator
      • Intelligent Lifting Bed
      • Photochromic Glass
  • About Us
    • Company Introduction
      • Company Profile
      • Company Culture
      • Development Plan
      • Management Team
      • Awards
    • News
      • Video
    • Market Development
      • Market Layout
      • Franchising
      • Company Network
      • Partner
    • Contact Us
    • Join Us
  • Services
    • After Sales Service
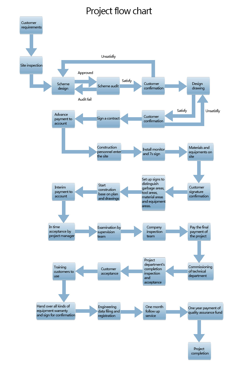
      • Project Process
      • After Sales Service Rules
      • After Sale Service Process
    • Download
    • FAQ
    • Video Tutorial
    • Online Help
  • English (United States)
  • 简体中文(中国)
intelligent-advertising.jpg
  • After Sales Service
    • Project Process
    • After Sales Service Rules
    • After Sale Service Process
  • You are here:  
  • Home
  • Services
  • After Sales Service
  • Project Process

Address 1109 Providence Rd.Secane,PA,19018 USA
Email postmaster@ehomeguru.com
Phone 001-6102200600
Comapny Name © 2018 eHomeGuru LLC
icp 苏ICP备18022963号-1
Back to top Back to top
 
 
subscription